Instance Verification Kit (IVK)

spin lock @ [2070+25+/linux-3.19-rc1/drivers/staging/lustre/lustre/include/linux/obd.h]
Instance Signature: lock

The Matching Pair Graph:


Function Name
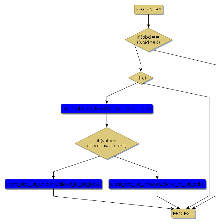
Control Flow Graph (CFG)
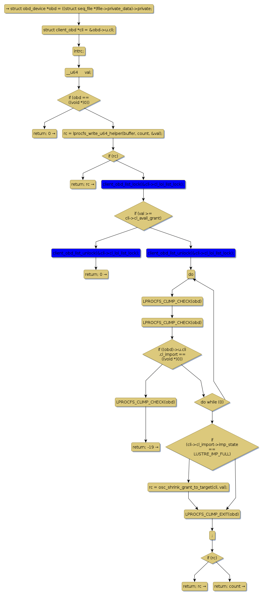
Events Flow Graph (EFG)
Source Correspondence
__client_obd_list_lock [1936+22+/linux-3.19-rc1/drivers/staging/lustre/lustre/include/linux/obd.h]
client_obd_list_unlock [2973+22+/linux-3.19-rc1/drivers/staging/lustre/lustre/include/linux/obd.h]
osc_cur_dirty_bytes_seq_show [5936+28+/linux-3.19-rc1/drivers/staging/lustre/lustre/osc/lproc_osc.c]
osc_cur_grant_bytes_seq_show [6290+28+/linux-3.19-rc1/drivers/staging/lustre/lustre/osc/lproc_osc.c]
osc_cur_grant_bytes_seq_write [6614+29+/linux-3.19-rc1/drivers/staging/lustre/lustre/osc/lproc_osc.c]
osc_cur_lost_grant_bytes_seq_show [7443+33+/linux-3.19-rc1/drivers/staging/lustre/lustre/osc/lproc_osc.c]
osc_max_dirty_mb_seq_show [3457+25+/linux-3.19-rc1/drivers/staging/lustre/lustre/osc/lproc_osc.c]
osc_max_dirty_mb_seq_write [3824+26+/linux-3.19-rc1/drivers/staging/lustre/lustre/osc/lproc_osc.c]
osc_max_rpcs_in_flight_seq_show [2333+31+/linux-3.19-rc1/drivers/staging/lustre/lustre/osc/lproc_osc.c]
osc_max_rpcs_in_flight_seq_write [2666+32+/linux-3.19-rc1/drivers/staging/lustre/lustre/osc/lproc_osc.c]
osc_obd_max_pages_per_rpc_seq_write [12470+35+/linux-3.19-rc1/drivers/staging/lustre/lustre/osc/lproc_osc.c]
osc_rpc_stats_seq_show [16103+22+/linux-3.19-rc1/drivers/staging/lustre/lustre/osc/lproc_osc.c]